湘潭市局:优化机关事务全流程管理 打造“一盘棋”
自拍偷拍-成人偷拍 时间:2024-07-16 21:07
近日,湘潭市自拍偷拍 局召开专题会议,研究局37项工作流程及制度,涵盖自拍偷拍 工作的方方面面,着力构建“结构完整、内容全面、形式规范、层级分明”的管理体系,为机关事务工作高质量发展提供重要保障。
促精细管理
湘潭市自拍偷拍 局将流程制度“大梳理”作为年度重点工作,通过做好顶层设计,厘清内部机构职能边界,构建顺畅高效的工作机制。在本次流程制度优化工作中,各科室、中心通过全员学习、部门沟通、集体研讨等方式,对本职工作进行了深度回顾梳理,也对其他部门的业务进行了全面了解学习,对自拍偷拍 工作如何提升执行力、高效性、科学性等进行了卓有成效的交流和探索。

召开专题会议
促效能提升
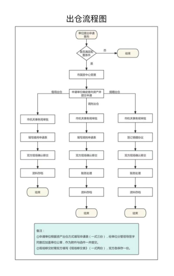
“接到单位的调剂申请后,3个工作日内提出受理意见……”《房屋资产配置及处置工作流程》从受理、核查、建议方案、批复等方面,对内部程序和对外答复程序均作出了具体的规定。在资产的事务性工作上,则配有制度说明和流程图,可操作性更强。湘潭市局将效能理念贯穿于制度完善的全过程,为机关事务的规范化和降本增效提供了坚强支撑。
促运转顺畅
“我们单位要申请调剂1台公务用车,请问找哪个部门?要准备哪些资料?”公务用车的购置、调剂、处置等审批权在国有资产管理科,而公务用车平台的服务保障在机关后勤服务中心,这些职能的分工本单位的工作人员说得清,但来办事的单位不一定拿得准。通过局内部的工作流程进一步理顺,统一管理服务保障口径,各单位来办事能更加精准地找到具体的经办部门,更加顺畅高效地完成所需审批或办理的事项。

公物仓资产出仓流程
制度的生命力在于执行。下一步,湘潭市局将做好制度建设的“后半篇文章”,要求干部职工加强学习,严格落实各项政策、制度、流程,强化跟踪问效,推动制度流程落实落地落细,打造自拍偷拍 “一盘棋”。


湘公网安备43010302000513号